2月5日,国家卫生健康委医政医管局网站正式发布了《关于印发新型冠状病毒感染的肺炎诊疗方案(试行第五版)的通知》(以下简称《试行第五版》)。

图片来源:国家卫生健康委医政医管局网站
《试行第五版》在之前的基础上进行了很多更新,以下为大家整理了12点重要内容:
1.无症状感染者也可能成为传染源
在《试行第四版》中第一次明确了新型冠状病毒的流行病学特点,《试行第五版》在此基础上进一步明确。
新增传染源:“无症状感染者也可能成为感染源”。
更新传播途径:《试行第五版》把“接触传播”列为主要传播途径,并新增“气溶胶和消化道等”尚待明确的传播途径。
◆ 《试行第四版》:经呼吸道飞沫传播(主要传播途径),亦可通过接触传播;
◆ 《试行第五版》:经呼吸道飞沫传播和接触传播是主要的传播途径。气溶胶和消化道等传播途径尚待明确。
去除“易感人群”中部分内容:仅保留“人群普遍易感”,删除“老年人及有基础疾病者感染后病情较重,儿童及婴幼儿也有发病”。
2.去除“最长不超过14天”
更新潜伏期:由于近期发现部分潜伏期大于14天的确诊病例,《试行第五版》中去除“最长不超过14天”。
◆ 《试行第四版》:潜伏期一般为3-7天,最长不超过14天;
◆ 《试行第五版》:潜伏期1-14天,多为3-7天。
3.新增重症患者临床表现:低氧血症
基于目前病例的流行病学调查,《试行第五版》中新增重症患者临床表现——低氧血症。
◆ 《试行第四版》:重型病例多在一周后出现呼吸困难......
◆ 《试行第五版》:重型病例多在一周后出现呼吸困难和/或低氧血症......
4.新增临床分型:轻症
《试行第四版》中临床分型仅为普通型、重型、危重型,《试行第五版》中新增一分型——轻症。
◆ 《试行第五版》:轻型——临床症状轻微,影像学未见肺炎表现。
在第五版中另一处也有对轻症的描述“轻型患者仅表现为低热、轻微乏力等,无肺炎表现”。
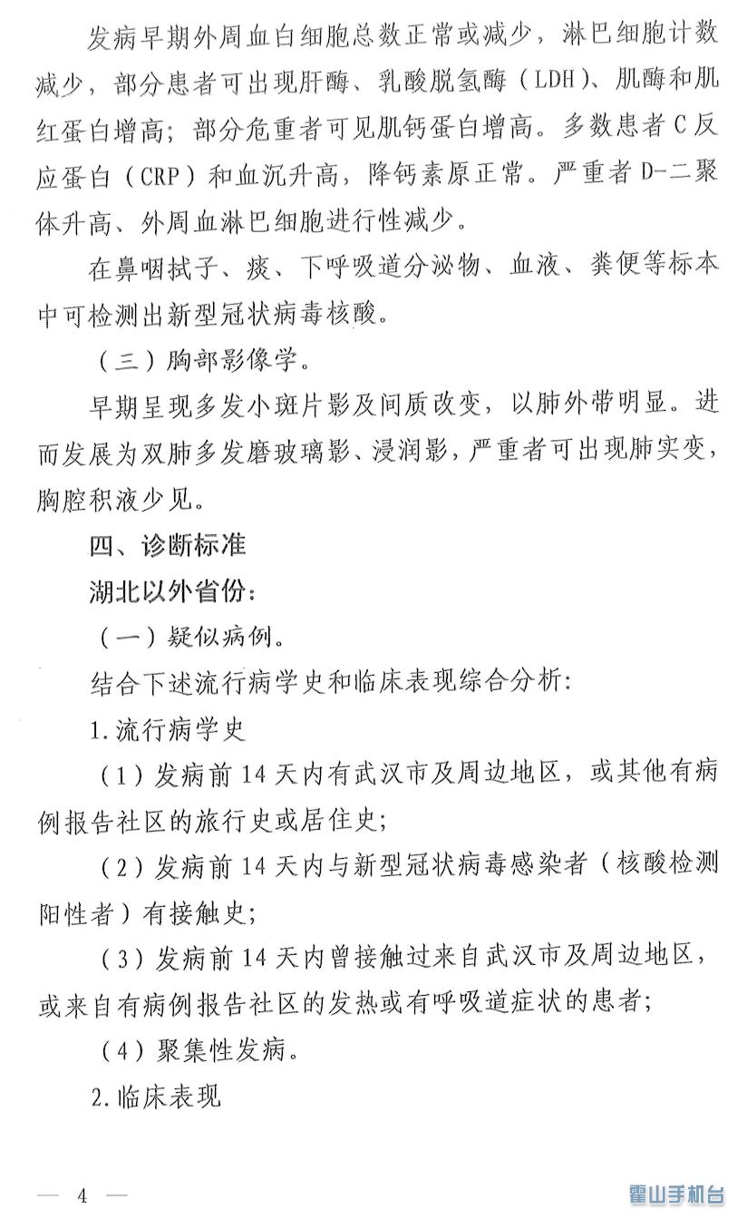
5.实验室检查新增乳酸脱氢酶、粪便
《试行第五版》中对实验室检查部分进行更新,新增乳酸脱氢酶(LDH)指标,并指出粪便中可检测出新型冠状病毒核酸。
◆ 《试行第五版》:部分患者可出现肝酶、乳酸脱氢酶、肌酶和肌红蛋白增高。
6.诊断标准分为湖北省及湖北以外省份
《试行第五版》再次细分诊断标准,根据地域分为“湖北省”及“湖北以外省份”,让诊断标准的临床应用更有针对性。
“湖北及以外省份”下细分为疑似病例(流行病学史、临床表现)和确诊病例;
“湖北省”下分为疑似病例(流行病学史、临床表现)、临床诊断病例和确诊病例。
-疑似病例
1.流行病学史
《试行第五版》中,湖北及湖北以外省份,疑似病例诊断中流行病学史部分一致,但均与《试行第四版》差别较大。
现对三个版本疑似病例诊断中流行病学史部分进行对比:



2.临床表现
《试行第四版》中未对湖北省及湖北以外省份进行明确划分,“湖北及以外省份”有3条、“湖北省”有2条,第1条均为“发热/或呼吸道症状”,其中“呼吸道症状”为首次添加。



-新增临床诊断病例
在湖北省人群的诊断标准中,新增临床诊断病例。
对于湖北省人群,符合疑似病例定义,且具有肺炎影像学特征者,可被诊断为临床诊断病例。
诊断标准对比具体可参见下图(“湖北省”和“湖北以外省份”诊断标准对比):


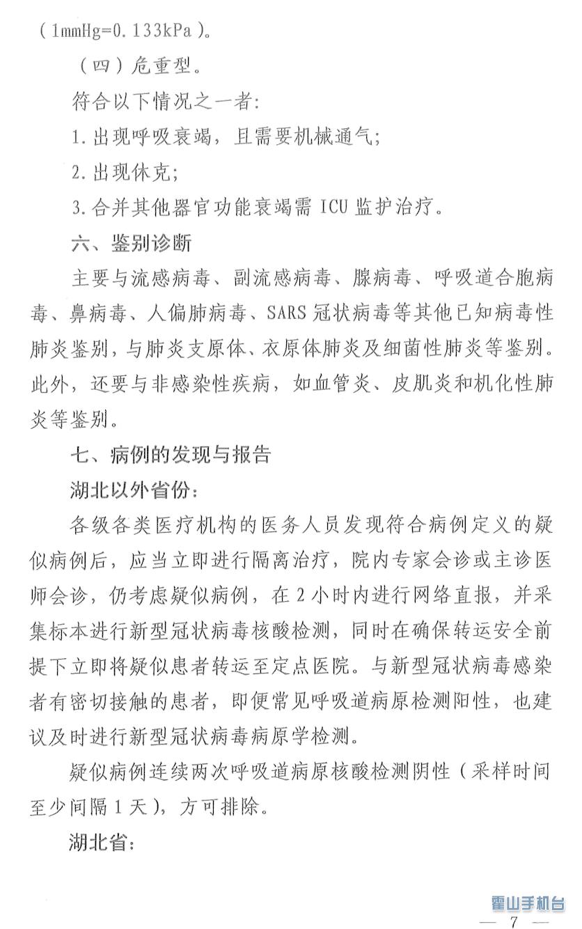
7.立即进行隔离治疗
《试行第五版》在病例报告与发现部分也分为“湖北以外省份”和“湖北省”。
对于湖北以外省份部分,除了强调“确保转运安全”外,其余部分与前一版本一致;
对于湖北省,《试行第五版》强调要“立即隔离治疗”,而不是“转运至定点医院”。
“各级各类医疗机构的医务人员发现符合病例定义的疑似和临床诊断病例后,应当立即进行隔离治疗,疑似病例和临床诊断病例要单间隔离,对疑似病例和临床诊断病例要尽快采集标本进行病原学检测”。
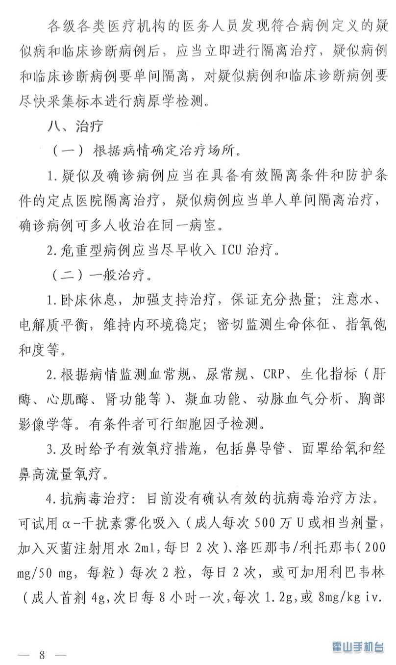
8.新增:有条件者可行细胞因子检测
“根据病情监测血常规、尿常规、CRP、生化指标(肝酶、心肌酶、肾功能等)、凝血功能、动脉血气分析、胸部影像学等。有条件者可行细胞因子检测。”其中细胞因子检测为《试行第五版》新增部分。
9.或可加用利巴韦林
《试行第五版》中明确指出目前没有确认有效的抗病毒治疗方法。但“或可加用利巴韦林(成人首剂4g,次日每8小时一次,每次1.2g,或8mg/kg iv.每8小时一次)”。
还新增一条注意事项,“注意洛匹那韦/利托那韦相关腹泻、恶心、呕吐、肝功能损害等不良反应,同时要注意和其他药物的相互作用”。
10.细化重症、危重病例呼吸支持
上一版本中关于重症、危重病例“呼吸支持”内容较为简单,《试行第五版》中进行了细化,分为氧疗、高流量鼻导管氧疗或无创机械通气、有创机械通气和挽救治疗。
具体内容请参见文末附件。
11.两点注意事项
在其他治疗措施中,对于糖皮质激素治疗《试行第五版》指出,应注意较大剂量糖皮质激素由于免疫抑制作用,会延缓对冠状病毒的清除。
另外,对有高炎症反应的危重患者,有条件可以考虑使用体外血液净化技术。
12.出院标准新增:肺部影像学显示炎症明显吸收
在此前的版本的解除隔离和出院标准中没有强调肺部影像学的作用,《试行第五版》的解除隔离和出院标准为“体温恢复正常3天以上、呼吸道症状明显好转,肺部影像学显示炎症明显吸收,连续两次呼吸道病原核酸检测阴性(采样时间间隔至少1天)”。
附文件原文:










